M88在线客服|专业客服团队,7×24小时贴心服务
中心首页
中心概况
中心领导
岗位职责
机构设置
师资队伍
金工实习中心
计算机实验中心
电工电子实验中心
实验实训
金工实习中心
计算机实验中心
电工电子实验中心
教学科研
教学工作委员会
教学督导委员会
教学工作
学术动态
学科竞赛
m88存提款帮助
组织机构
党建活动
强国行
强国行
众创工坊
组织架构
社团动态
规章制度
培训考证
学校主页
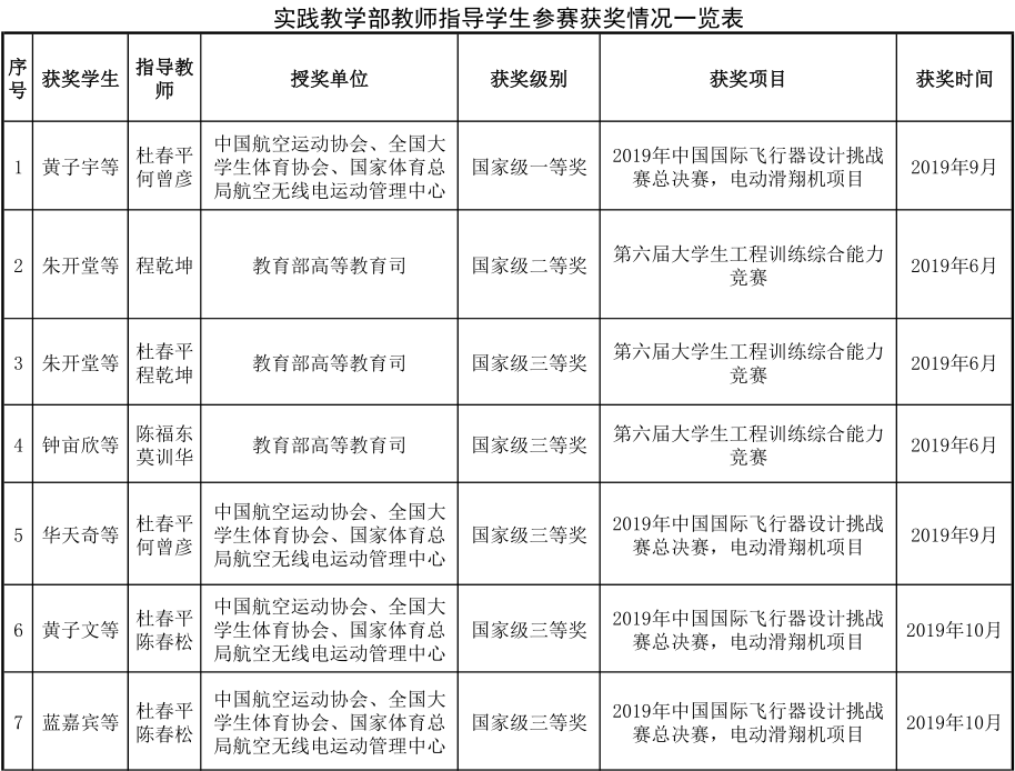
实践教学部教师2019年指导学生参赛获奖汇总
日期: 2020-01-06 信息来源: 点击数:
Copyright@2020-2025
M88在线客服|专业客服团队,7×24小时贴心服务 版权所有